注册
/
登录
网站首页
会员中心
我的订单
我的收藏
我的账户
安全中心
商家中心
房产经纪管理平台
楼盘管理平台
招聘管理平台
外卖管理平台
移动端
移动端网页
微信小程序
微信公众号
栾川信息网
微信公众号
快速发布
网站导航
分类信息
顺风车
新闻资讯
购物商城
团购秒杀
口碑商家
美食外卖
同城活动
婚嫁酒店
贴吧社区
招聘求职
房产楼市
旅游度假
投票活动
圈子动态
发布投稿
客服热线
13849978882
首页
头条资讯
图片资讯
自媒体
短视频
视频逛街
入驻自媒体
广告
栾川一景区官宣:本县居民免费入园
春节期间,栾川县城区所有路侧停车位统统免费开放!
执行局利用节前被执行人返乡的时机,9人被拘传
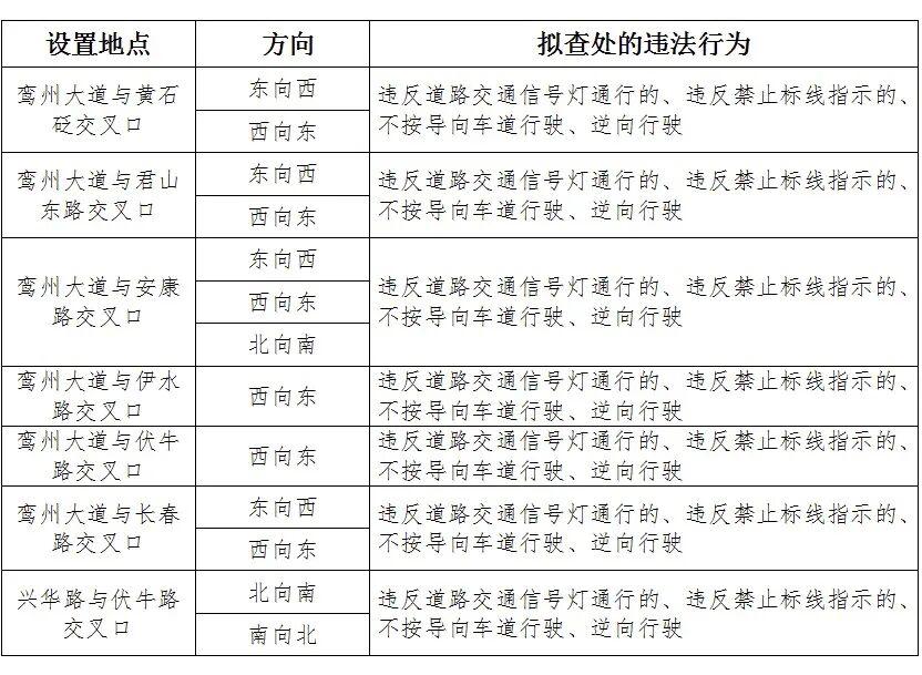
今天起栾川7个路口正式开始抓拍违章
绿网行动,从你我做起。互联网违法有害信息宣讲
广告
春节期间,栾川县城区所有路侧停车位统统免费开放!
120个岗位!2026年栾川公益岗招聘来了(附报名表)→
事发栾川:一男子驾驶越野摩托不慎坠河,消防紧急救援
栾川一家银行发布合并通知
春节期间,栾川县城区所有路侧停车位统统免费开放!
新加入媒体
更多>>
栾川信息网
广告
视频资讯
热闻记录
美食探店
人文地理
知识教育
时尚前沿
情景短剧
生活记录
更多>>
全程亮灯,年味渐浓!
广告
广告
政务时事
时政要闻
人事任免
部门动态
公示公告
更多>>
栾川13岁女孩HPV疫苗免费接种开启
2026年栾川县全年实行全域全时段禁止销售、燃放烟花爆竹
120个岗位!2026年栾川公益岗招聘来了(附报名表)→
栾川一家银行发布合并通知
热门推荐
更多>>
1
120个岗位!2026年栾川公益岗招聘来了(附报名表)→
2
栾川一家银行发布合并通知
广告
同城动态
同城快讯
建康同城
文明同城
同城映像
更多>>
春节期间,栾川县城区所有路侧停车位统统免费开放!
重磅!栾川一景区99元畅游、畅吃新春福利炸场!
栾川建筑垃圾有了新去处,开放时间和地点→
栾川外卖员苹果手机被盗,民警1小时破案
!2026栾川春节年货市场经营时间、路段、报名方式确定!
栾川人2026年的景区惠民政策来了
事发栾川:一男子驾驶越野摩托不慎坠河,消防紧急救援
热门推荐
更多>>
春节期间,栾川县城区所有路侧停车位统统免费开放!
2
事发栾川:一男子驾驶越野摩托不慎坠河,消防紧急救援
广告
科技财经
科技创新
金融财经
能源经济
更多>>
热门推荐
更多>>
广告
社会民生
社会焦点
民生关切
乡村振兴
更多>>
最新一次全国人口普查,栾川县各乡镇常住人口数据
热门推荐
更多>>
广告
科普教育
科普教育
法律法规
教育文化
更多>>
执行局利用节前被执行人返乡的时机,9人被拘传
今天起栾川7个路口正式开始抓拍违章
绿网行动,从你我做起。互联网违法有害信息宣讲
热门推荐
更多>>
广告
图片新闻
图文快报
人文旅游
光影流年
口袋印象
图绘同城
更多>>